偷拍av
旧版入口
偷拍av
偷拍av概况
偷拍av简介
现任领导
组织机构
师资队伍
院长信箱
书记信箱
人才培养
本科生培养
研究生培养
思政育人
科学研究
学科建设
科研动态
平台基地
党群工作
党建动态
党员发展
党员风采
工会活动
学生工作
学工动态
日常管理
学生风采
团学在线
校友工作
资料下载
招生就业
招就动态
本科生招生
研究生招生
就创服务
美育教育
美育动态
名家讲坛
美育展演
美育讲座
资料下载
党建资料
综合科资料
教学科资料
科研科资料
学生科资料
人才培养
旧版入口
偷拍av
偷拍av概况
偷拍av简介
现任领导
组织机构
师资队伍
院长信箱
书记信箱
人才培养
本科生培养
研究生培养
思政育人
科学研究
学科建设
科研动态
平台基地
党群工作
党建动态
党员发展
党员风采
工会活动
学生工作
学工动态
日常管理
学生风采
团学在线
校友工作
资料下载
招生就业
招就动态
本科生招生
研究生招生
就创服务
美育教育
美育动态
名家讲坛
美育展演
美育讲座
资料下载
党建资料
综合科资料
教学科资料
科研科资料
学生科资料
本科生培养
教学动态
专业设置
研究生培养
培养动态
信息艺术与技术二级博士
艺术学硕士
专业硕士
思政育人
偷拍av
偷拍av概况
- 偷拍av简介
- 现任领导
- 组织机构
- 师资队伍
- 院长信箱
- 书记信箱
人才培养
- 本科生培养
- 研究生培养
- 思政育人
科学研究
- 学科建设
- 科研动态
- 平台基地
党群工作
- 党建动态
- 党员发展
- 党员风采
- 工会活动
学生工作
- 学工动态
- 日常管理
- 学生风采
- 团学在线
- 校友工作
- 资料下载
招生就业
- 招就动态
- 本科生招生
- 研究生招生
- 就创服务
美育教育
- 美育动态
- 名家讲坛
- 美育展演
- 美育讲座
资料下载
- 党建资料
- 综合科资料
- 教学科资料
- 科研科资料
- 学生科资料
偷拍av要闻
偷拍av公告
会议纪要
国际交流
- 学术交流
- 合作项目
- 会议研讨
专业
- 音乐表演
- 音乐学
- 信息可视化设计
- 文创产品设计
本科生培养
研究生培养
思政育人
培养动态
信息艺术与技术二级博士
艺术学硕士
专业硕士
研究生培养
偷拍av
/
人才培养
/
研究生培养
/
正文
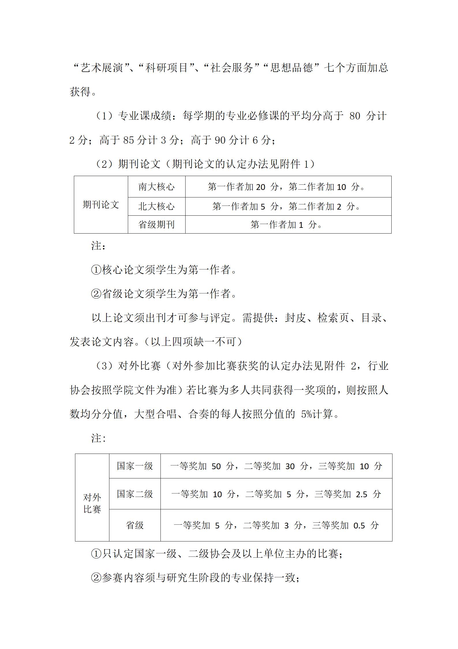
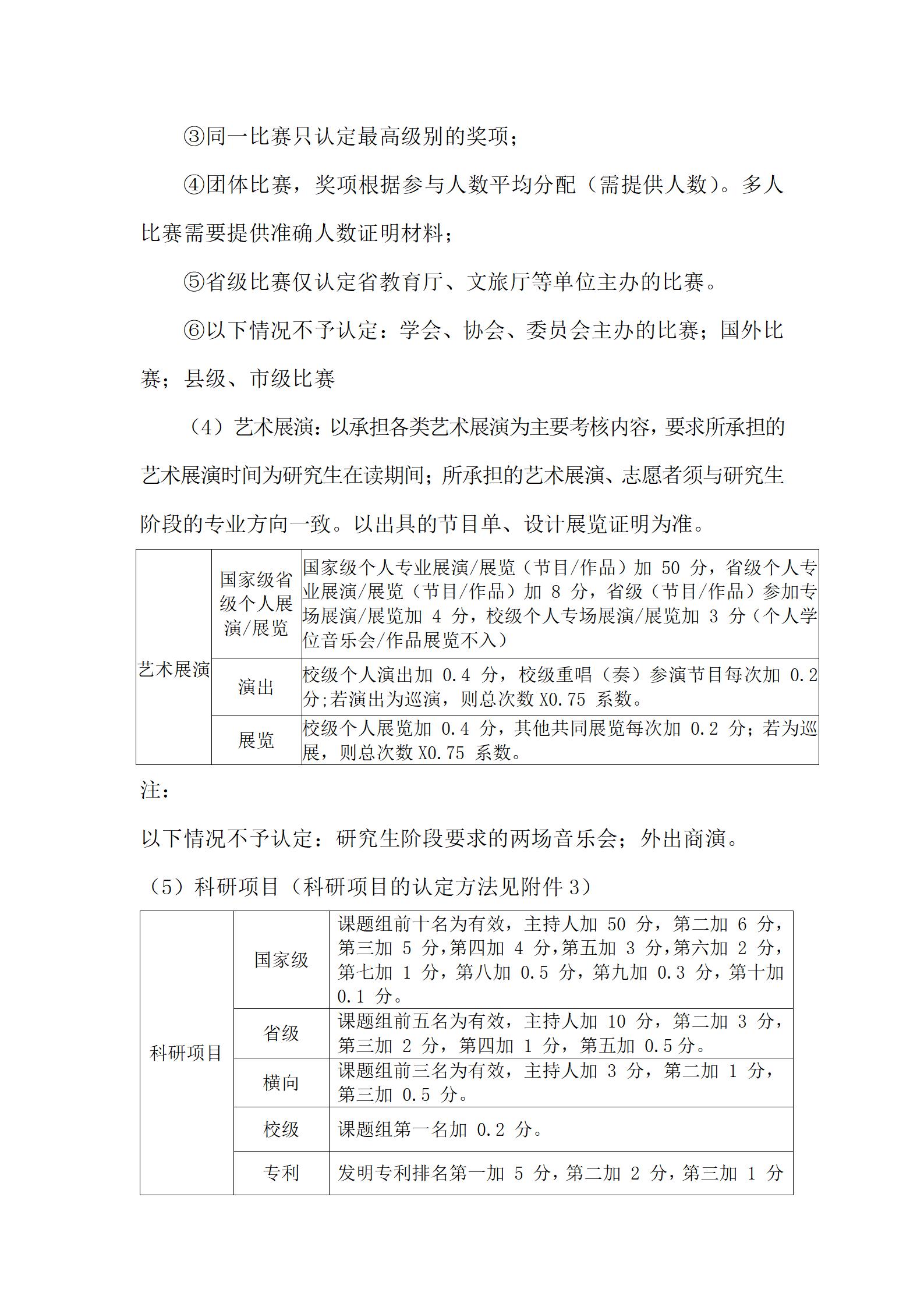
偷拍av 优秀研究生毕业生评定办法(试行)
发布时间:2022-05-06
发布人:范晓荣
阅读数: